-
-
-
鑫苑动态
-
精彩视频
-
艺考资讯
-
图文鑫苑
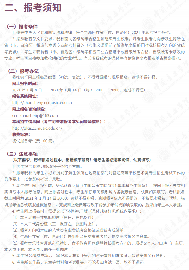
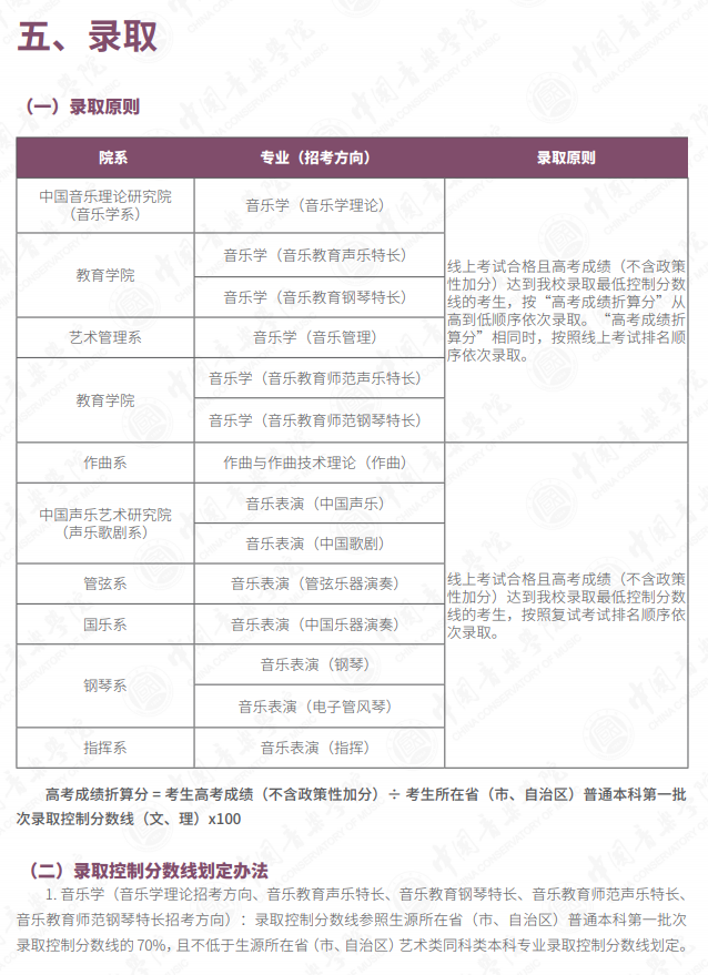
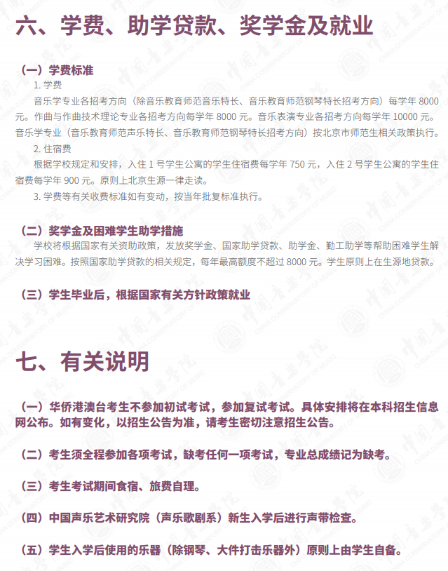
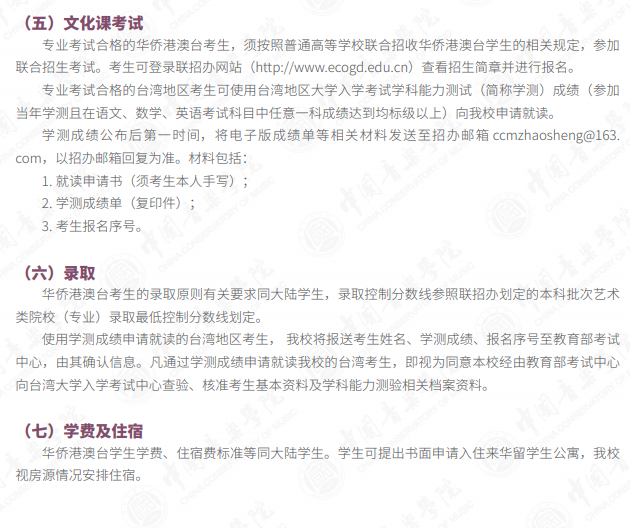
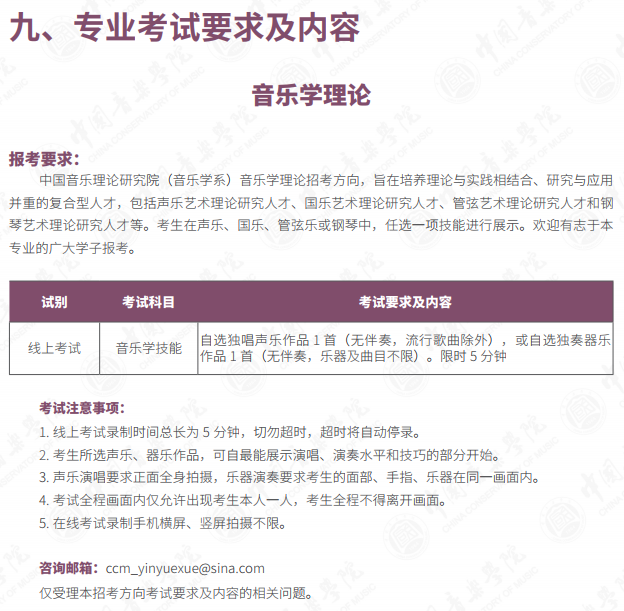
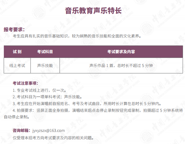
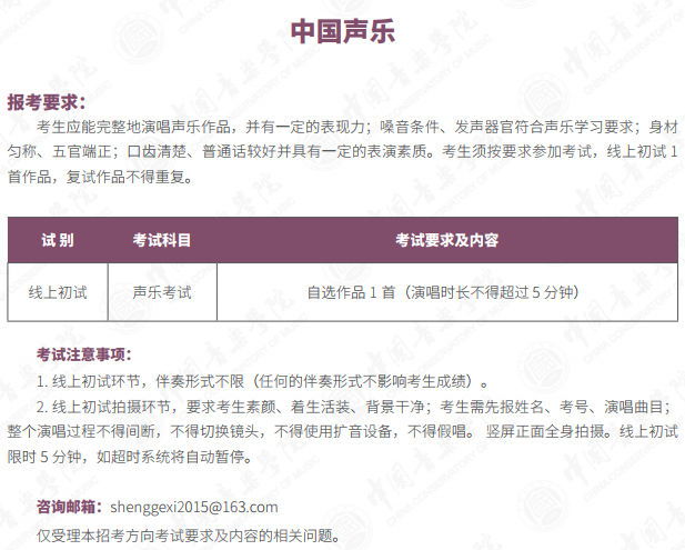
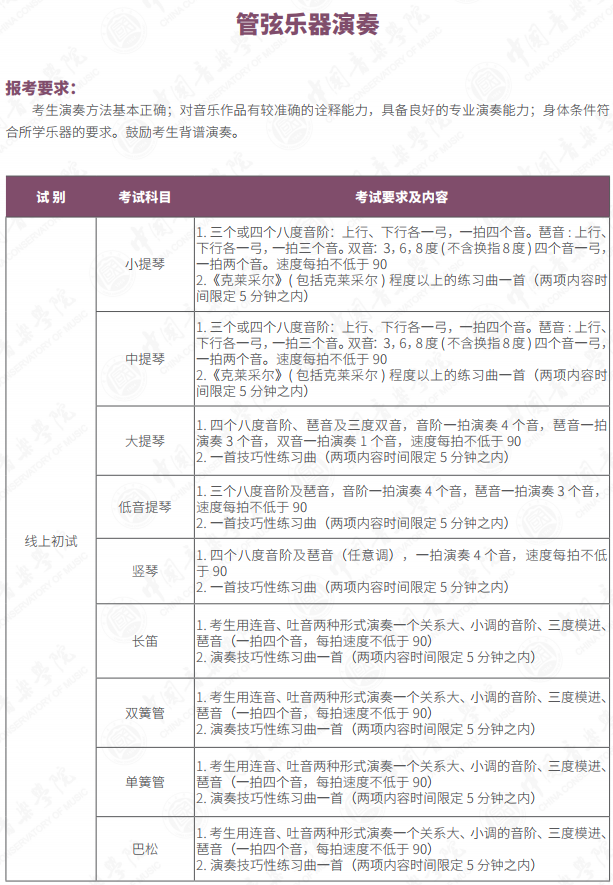
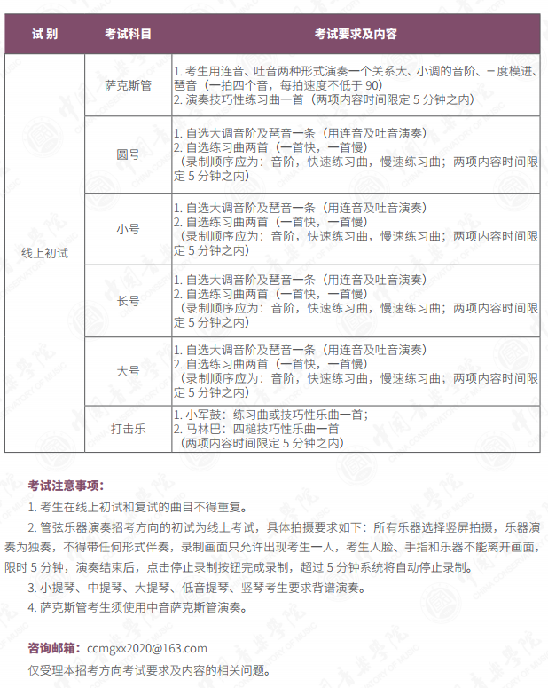
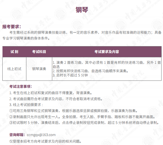
权威发布 | 中国音乐学院2021年本科招生简章



附件:《中国音乐学院本科招生简章(2021年)》(部分)
点击图片查看高清大图




























推荐阅读
鑫苑微访谈 | 曾经“零基础”的他,竟逆袭成为央院声歌系状元!他在鑫苑经历了什么......
9-25 特稿

喜迎国庆 | 2020,祖国,生日快乐!
10-1 特稿

通知 | 国庆、中秋节调假安排及相关注意事项的通知!
9-24 特稿

关于表彰鑫苑艺校(北校区)2020-2021学年9月优秀班集体和模范班主任的决定
9-27 特稿

cheng
ji
zhan
shi
2020年艺考成绩(不完全统计)

2020年部分优秀成绩展示【未完待续】








2018-2019年部分优秀成绩展示






辉煌成绩
-山东鑫苑艺术教育-
我们是
34所音乐学院、艺术学院、综合类大学46个专业第一名的母校
音乐学院:
中央音乐学院声乐专业第一名的母校
沈阳音乐学院音乐表演专业第一的母校
沈阳音乐学院音乐剧专业第一的母校
沈阳音乐学院音乐学专业第一的母校
哈尔滨音乐学院音乐表演
专业第一名的母校
哈尔滨音乐学院音乐学专业第一的母校
艺术学院:
山东艺术学院音乐学专业第一名的母校
广西艺术学院音乐学专业第一名的母校
广西艺术学院音乐表演专业第一的母校
新疆艺术学院打击乐专业第一名的母校
南京艺术学院乐器修造专业第一的母校
综合类大学:
中国海洋大学民族乐器专业第一的母校
中国海洋大学大提琴专业第一名的母校
中国石油大学大提琴专业第一名的母校
中国石油大学单簧管专业第一名的母校
山东师范大学音乐表演专业第一的母校
山东大学威海分校大提琴专业第一的母校
山东大学威海分校音乐表演专业第一的母校
中南大学钢琴表演专业第一名的母校
深圳大学音乐教育专业第一名的母校
南昌师范学院音乐学专业第一名的母校
曲阜师范大学音乐表演专业第一的母校
曲阜师范大学大提琴专业第一名的母校
青岛大学音乐学专业第一名的母校
佳木斯大学音乐学专业第一名的母校
东北师范大学竹笛专业第一名的母校
长春大学音乐表演专业第一名的母校
济南大学音乐学专业第一名的母校、
西南大学音乐教育专业第一名的母校
延边大学音乐教育专业第一名的母校
延边大学音乐表演专业第一名的母校
新疆师范大学专业第一名的母校
陕西师范大学唢呐专业第一名的母校
陕西师范大学西洋管弦专业第一的母校
北方民族大学专业第一名的母校
安徽师范大学舞蹈专业第一名的母校
重庆大学声乐表演第一名的母校
哈尔滨学院音乐专业第一名的母校
周口师范学院舞蹈专业第一名的母校
岭南师范学院声乐表演专业第一的母校
滨州学院舞蹈专业第一名的母校
山东女子学院专业第一名的母校
贺州学院古筝专业第一名的母校
湖南理工学院专业第一名的母校
湖南文理学院舞蹈专业第一名的母校
济宁学院萨克斯专业第一名的母校
鑫苑艺术教育 艺考状元的摇篮
wang
qi
tui
jian
(点击图片查看)




精选留言
用户设置不下载评论