-
-
-
鑫苑动态
-
精彩视频
-
艺考资讯
-
图文鑫苑
院校资讯 | 山东艺术学院2021年本科招生报名考试春节前线上考试工作安排

根据上级有关文件精神,结合学校实际,现就春节前的线上考试有关事项安排如下:

(一)基本条件
凡符合各省(自治区、直辖市)规定的2021年普通高等学校招生报名条件者,均可报考。
下列人员不能报考:
1.具有高等学历教育资格高校的在校生(含普通高等教育、成人高等教育和远程网络教育等),或已被高校录取并保留入学资格的学生;
2.高中段学校非应届毕业的在校生(高中一、二年级在校生);
3.在高中段非应届毕业年份以弄虚作假手段报名并违规参加普通高校招生考试(包括全国统考、省级统考和高校单独组织的招生考试)的应届毕业生;
4.因违反国家教育考试规定,被给予暂停参加高校招生考试处理且在停考期内的考生;
5.因触犯刑法已被有关部门采取强制措施或正在服刑者。
(二)专业报考条件
1.统考成绩要求
因各省对艺术类专业统考政策要求不尽相同,考生应依据所在省份的报考要求慎重报考。如考生违反所在省份文件政策及我校报考要求,致使校考成绩无效的,后果自负。考生报考专业涉及到所属省级统考有达标要求的,考生必须参加省级统考,且成绩合格,省级统考不合格的考生,参加我校专业考试成绩无效。我校各专业与各省统考科类对应关系详见《山东艺术学院2021年本科招生专业(招考方向)与各省统考子科类对照关系表》。
2.兼报要求
舞蹈表演、舞蹈编导两个专业不允许兼报;其他校考专业在考试时间不冲突的前提下均允许兼报。
3.选科要求
我校所有本科招生专业文理兼收,均不限定选考科目范围。

(一)报考须知
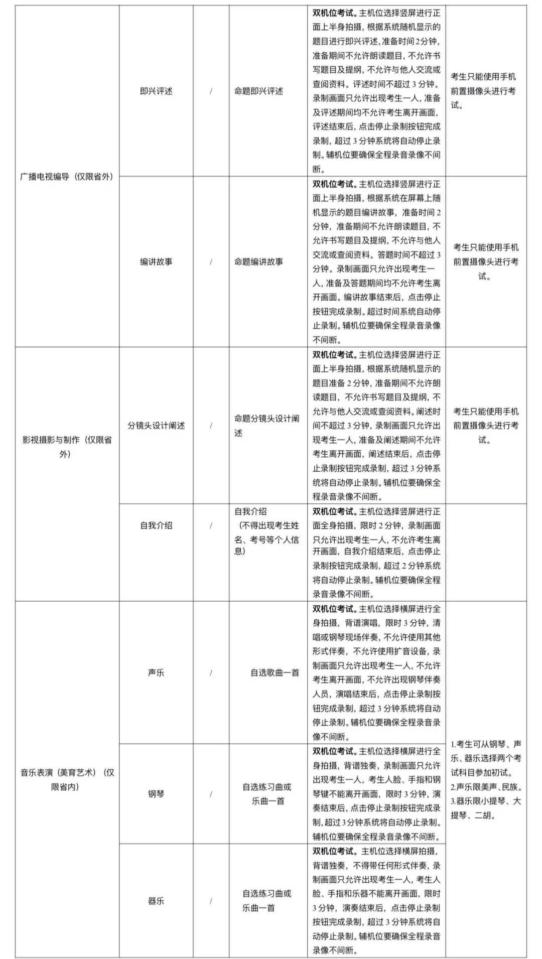
1.我校全面实行网上报名。考生须使用智能手机登录https://www.xiaoyibang.com/下载、安装小艺帮APP,在规定时间内完成报名和考试。线上报名和考试流程详见“山东艺术学院2021年招生线上考试App操作说明”。
考生进行网上报名时,请务必认真阅读考生注意事项,准确填写报考信息。不按要求报名,误填、错填报考信息或填报虚假信息而导致不能考试及录取的,后果由考生本人承担。
2.线上考试报考费每生120元,报名缴费成功后不得修改报考专业,不予办理报名退费。
3.考前练习:考生报名成功后即可进行考前练习。考前练习不限时间不限次数,也不需要提交录制视频。
4.模拟考试:参加正式考试前考生必须至少完成一次模拟考以熟悉考试流程。模拟考试除题目外,其他与正式考试完全一致(需要和正式考试一样进行人脸验证和提交视频等),有严格的考试时间限制,请在规定的时间内参加并完成模拟考试,但是模拟考试视频不作为评分依据。
5.正式考试:正式考试时不要化浓妆、戴美瞳等,验证时调整好光线,不要出现高曝光的情况,保证人脸清晰,避免人脸识别失败,浪费考试时间。进入正式考试环节按照系统规范及要求进行视频录制并完成视频文件上传。
(二)报名考试时间





(0531)86423300 86423303

推荐阅读
鑫苑微访谈 | 曾经“零基础”的他,竟逆袭成为央院声歌系状元!他在鑫苑经历了什么......
9-25 特稿

喜迎国庆 | 2020,祖国,生日快乐!
10-1 特稿

通知 | 国庆、中秋节调假安排及相关注意事项的通知!
9-24 特稿

关于表彰鑫苑艺校(北校区)2020-2021学年9月优秀班集体和模范班主任的决定
9-27 特稿

cheng
ji
zhan
shi
2020年艺考成绩(不完全统计)

2020年部分优秀成绩展示【未完待续】








2018-2019年部分优秀成绩展示






辉煌成绩
-山东鑫苑艺术教育-
我们是
34所音乐学院、艺术学院、综合类大学46个专业第一名的母校
音乐学院:
中央音乐学院声乐专业第一名的母校
沈阳音乐学院音乐表演专业第一的母校
沈阳音乐学院音乐剧专业第一的母校
沈阳音乐学院音乐学专业第一的母校
哈尔滨音乐学院音乐表演
专业第一名的母校
哈尔滨音乐学院音乐学专业第一的母校
艺术学院:
山东艺术学院音乐学专业第一名的母校
广西艺术学院音乐学专业第一名的母校
广西艺术学院音乐表演专业第一的母校
新疆艺术学院打击乐专业第一名的母校
南京艺术学院乐器修造专业第一的母校
综合类大学:
中国海洋大学民族乐器专业第一的母校
中国海洋大学大提琴专业第一名的母校
中国石油大学大提琴专业第一名的母校
中国石油大学单簧管专业第一名的母校
山东师范大学音乐表演专业第一的母校
山东大学威海分校大提琴专业第一的母校
山东大学威海分校音乐表演专业第一的母校
中南大学钢琴表演专业第一名的母校
深圳大学音乐教育专业第一名的母校
南昌师范学院音乐学专业第一名的母校
曲阜师范大学音乐表演专业第一的母校
曲阜师范大学大提琴专业第一名的母校
青岛大学音乐学专业第一名的母校
佳木斯大学音乐学专业第一名的母校
东北师范大学竹笛专业第一名的母校
长春大学音乐表演专业第一名的母校
济南大学音乐学专业第一名的母校、
西南大学音乐教育专业第一名的母校
延边大学音乐教育专业第一名的母校
延边大学音乐表演专业第一名的母校
新疆师范大学专业第一名的母校
陕西师范大学唢呐专业第一名的母校
陕西师范大学西洋管弦专业第一的母校
北方民族大学专业第一名的母校
安徽师范大学舞蹈专业第一名的母校
重庆大学声乐表演第一名的母校
哈尔滨学院音乐专业第一名的母校
周口师范学院舞蹈专业第一名的母校
岭南师范学院声乐表演专业第一的母校
滨州学院舞蹈专业第一名的母校
山东女子学院专业第一名的母校
贺州学院古筝专业第一名的母校
湖南理工学院专业第一名的母校
湖南文理学院舞蹈专业第一名的母校
济宁学院萨克斯专业第一名的母校
鑫苑艺术教育 艺考状元的摇篮
wang
qi
tui
jian
(点击图片查看)




精选留言
用户设置不下载评论